NDT vs. SHM for Bridges: Condition vs. Performance — And Why It Matters

Bridge owners today are under pressure from every direction — aging infrastructure, limited budgets, and higher expectations for safety and resilience.
Owners are bombarded with groups wanting to provide them with mountains of data but the key question is…

What kind of evaluation provides the actionable information we need to make asset management decisions?

That’s where the knowing the difference between Nondestructive Testing and Evaluation (NDT-E) and Structural Health Monitoring (SHM) becomes critical.

They are often grouped together, but they solve fundamentally different engineering problems.

The Core Difference: Condition vs. Performance

NDT-E — What condition is the bridge in today?

NDT-E evaluates the physical state of materials and components without damaging them.
It identifies deterioration such as corrosion, cracking, delamination, section loss, and voids.

In simple terms:
*NDT-E is a medical scan — it diagnoses damage.

SHM — How does the bridge actually behave?

SHM uses sensors and instrumentation to measure how the structure responds to loads, temperature, weather, and time.

It tracks strain, displacement, vibration, fatigue cycles, and movement to understand performance trends.

In simple terms:
*SHM is a fitness tracker — it monitors behavior and predicts risk.

Why Owners Sometimes Get Into Trouble

Many projects fail not because testing wasn’t done —
but because the wrong type of testing was chosen.

Question Being AskedCorrect Approach
Is there corrosion inside the girder?NDT-E
Can the bridge safely carry heavier trucks?SHM / Load Testing
How bad is deck deterioration?NDT-E
Is the structure overstressed under real traffic?SHM
Do we need to repair or replace?Both — in sequence

The value isn’t the technology.
The value is engineering judgment in selecting the technology and mapping out the most efficient plan for a given situation.

Steel Bridge Examples

Steel Bridge NDT (Material Condition)

Used when deterioration or damage is suspected.

Typical techniques:

  • Ultrasonic thickness measurement of girders
  • Magnetic particle inspection of welds
  • Crack detection in fatigue-prone connections
  • Corrosion and section loss mapping
  • Pin and hanger inspections
  • Wire rope and cable inspections
Ultrasonic testing (UT) performed on a steel pin for condition inspection

These methods identify what is broken or deteriorated.

NDT can locate fatigue cracks or steel loss without removing members or shutting down the structure.

Steel Bridge SHM (Structural Performance)

Used when capacity, load rating, or behavior is uncertain.

Typical instrumentation:

  • Strain gages measuring live load stresses
  • Accelerometers tracking vibration modes
  • Fatigue cycle counting techniques
  • Displacement monitoring at bearings and joints
  • Collision detection systems
  • Cable force monitoring via vibration
Deformation monitoring of a warped steel gusset plate

SHM measures how the bridge actually performs under traffic and environmental loading.

Concrete Bridge Examples

Concrete Bridge NDT-E (Material Condition)

Used when hidden deterioration is suspected.

Typical techniques:

  • Ground penetrating radar (rebar corrosion and cover depth)
  • Impact echo / sounding (delamination)
  • Ultrasonic pulse velocity
  • Electrical resistivity
  • Post-tension tendon inspection
  • Deck condition mapping

NDT-E identifies internal deterioration without removing concrete or damaging the structure.

Concrete Bridge SHM (Structural Performance)

Used when capacity, cracking behavior, or long-term serviceability is uncertain.

Typical instrumentation:

  • Strain monitoring in prestressed girders
  • Deflection monitoring
  • Bearing movement monitoring
  • Temperature gradient monitoring
  • Long-term creep and shrinkage tracking
  • Load testing instrumentation
Concrete joints of a segmental bridge with tall piers – expansion monitoring is performed internally to verify bearing performance

SHM determines whether cracking is cosmetic — or structural.

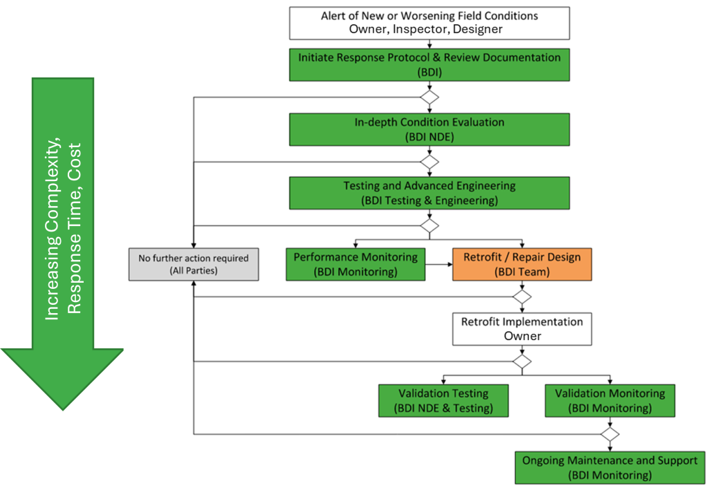
The Most Important Concept: Sequencing

In real bridge engineering, NDT-E and SHM are not competitors — they are stages of diagnosis.

Typical decision workflow

  1. Screening inspection (visual or routine safety inspection)
  2. NDT-E → Identify defects, better characterize material properties and condition
  3. Engineering assessment
  4. SHM or load testing → Validate structural behavior
  5. Actionable recommendations

Skipping steps leads to:

  • unnecessary load postings
  • unnecessary replacement
  • unsafe assumptions
  • wasted maintenance budgets
BDI’s emergency response process – using the right technologies in the appropriate order to get the most information quickly

Where Engineering Expertise Matters

Many firms recommend or provide testing.
Far fewer provide decision clarity by understanding the testing environment from beginning to end.

A successful infrastructure investigation answers three questions:

  1. What do we actually need to know?
  2. What is the lowest-cost way to know it?
  3. What action should the owner take?

BDI approaches projects by applying the least technology necessary to answer the most important unknowns — escalating only when needed – essentially progressive diagnostics.

That means:

  • Designing the evaluation plan
  • Executing specialized testing
  • Interpreting results
  • Delivering recommendations owners can act on
Strain and displacement monitoring of a long-span temporary corrugated metal arch during construction to inform stability and safety

Not just data…Decisions.

If you need to know…Use
Damage existsNDT-E
Capacity existsSHM
Repair scopeNDT-E
Root cause analysisSHM
Remaining lifeBoth together
Replacement vs rehabilitationBoth together

Modern infrastructure management is no longer about performing inspections.
It’s about answering the right question.

NDT tells you bridge condition.
SHM tells you bridge behavior.

Knowing which one you need — and when — is the difference between replacing a bridge and safely extending its life by decades.

And that’s where experienced bridge diagnostic engineers make the real impact:
designing the plan, performing the testing, and delivering defensible recommendations owners can trust.